Instance Verification Kit (IVK)
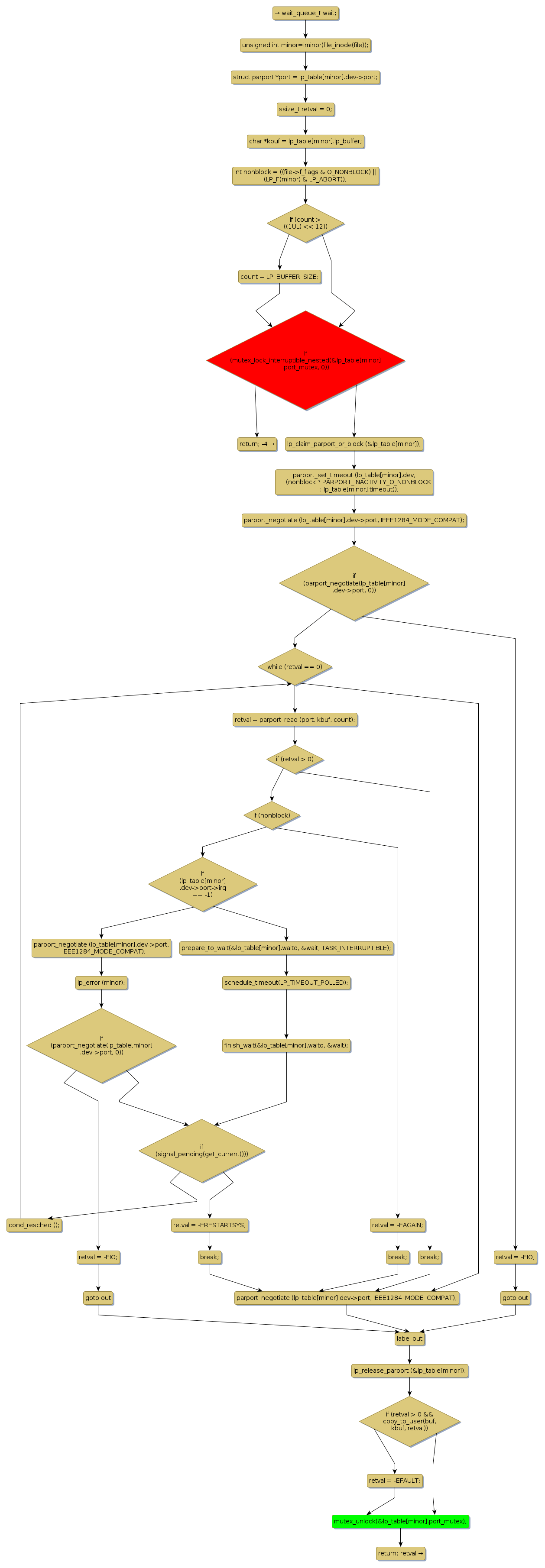
mutex lock @ [12044+53+/linux-3.19-rc1/drivers/char/lp.c]
Instance Signature: port_mutex
|
The Matching Pair Graph:
|
|
Function Name
|
Control Flow Graph (CFG)
|
Events Flow Graph (EFG)
|
Source Correspondence
|
|
lp_read
|
|
|
[11638+7+/linux-3.19-rc1/drivers/char/lp.c]
|